Bioimpacts. 2025;15:32504.
doi: 10.34172/bi.32504
Correction
Correction to: Lactiplantibacillus plantarum exerts anticancer effects and increase the chemosensitivity of 5-fluorouracil against oral cancer cells in vitro
Fathima Fida
, Subramaniyan Yuvarajan
, Kesari Ashwath
, Punchappady Devasya Rekha , * 
Author information:
Division of Microbiology and Biotechnology, Yenepoya Research Centre, Yenepoya (Deemed to be University), Mangalore-575018, India
Copyright and License Information
© 2025 The Author(s).
This work is published by BioImpacts as an open access article distributed under the terms of the Creative Commons Attribution Non-Commercial License (
http://creativecommons.org/licenses/by-nc/4.0/). Non-commercial uses of the work are permitted, provided the original work is properly cited.
Correction
We would like to bring to your attention a minor error in Figure 5d of our article titled "Lactiplantibacillus plantarum exerts anticancer effects and increases the chemosensitivity of 5-fluorouracil against oral cancer cells in vitro," published in BioImpacts, 2025;15:30427 (doi: 10.34172/bi.30427).
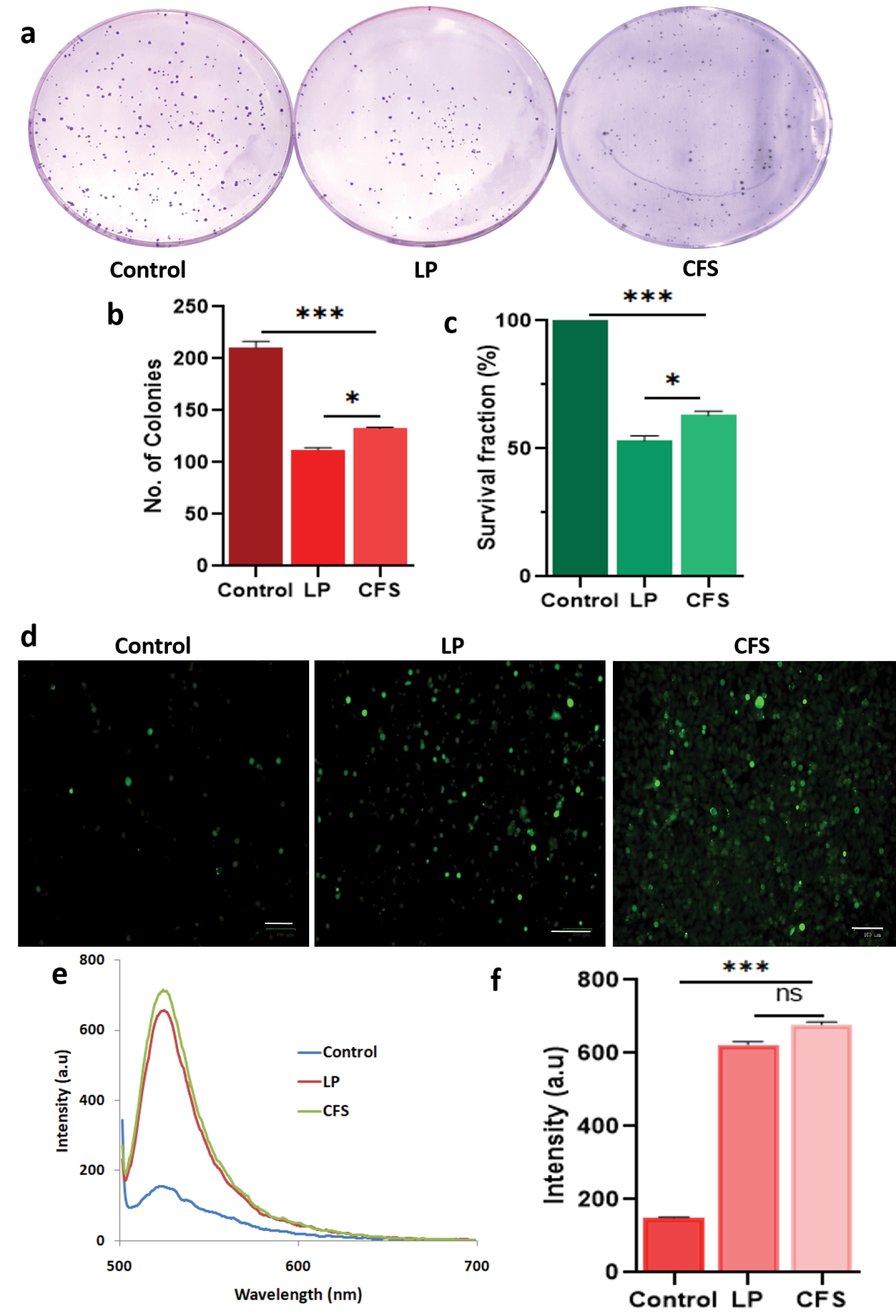
Fig. 5.
Colony formation and induction of ROS in the Cal27 cells treated with L. plantarum (LP) and its CFS. (a) Photomicrographs of the crystal violet stained colonies (b) number of colonies formed in the different treatment groups and (c) survival fraction of LP (MOI 100) and CFS treatments compared to control. (d) Cal27 cells stained with DCFDA showing ROS production, (e and f) fluorescent spectra and quantification of ROS based on fluorescent intensity with LP and CFS treatments. Results are expressed as mean ± SD. ns represent non-significant P>0.05, *P<0.001.
Fig. 5.
Colony formation and induction of ROS in the Cal27 cells treated with L. plantarum (LP) and its CFS. (a) Photomicrographs of the crystal violet stained colonies (b) number of colonies formed in the different treatment groups and (c) survival fraction of LP (MOI 100) and CFS treatments compared to control. (d) Cal27 cells stained with DCFDA showing ROS production, (e and f) fluorescent spectra and quantification of ROS based on fluorescent intensity with LP and CFS treatments. Results are expressed as mean ± SD. ns represent non-significant P>0.05, *P<0.001.
While we sincerely regret and apologize for the error, we wish to confirm that it was an unintentional error that happened during collating the representative images of different treatments in a single figure (Figure 5d). Specifically, in this figure, the image used for LP was mistakenly used also to represent CFS. Here is the corrected version of Figure 5 with the appropriate and corresponding representative images for CFS group presented along with the original figure legend.
The quantitative data presented support the original description and conclusions, and the corrections presented in this corrigendum do not alter the results or conclusions of the original article.
Publisher Note: This has now been corrected in the PDF and HTML versions of the article.