Bioimpacts. 12(6):589.
doi: 10.34172/bi.2022.27678
Correction
Correction: Brain targeted delivery of rapamycin using transferrin decorated nanostructured lipid carriers
Fatemeh Khonsari 1
, Mostafa Heydari 2
, Rassoul Dinarvand 3
, Mohammad Sharifzadeh 4
, Fatemeh Atyabi 1, 2, 3, * 
Author information:
1Department of Pharmaceutics, Faculty of Pharmacy, Tehran University of Medical Sciences, Tehran, Iran
2Department of Pharmaceutical Nanotechnology, Faculty of pharmacy, Tehran University of Medical Sciences, Tehran, Iran
3Nanotechnology Research Centre, Faculty of Pharmacy, Tehran University of Medical Sciences, Tehran, Iran
4Department of Pharmacology and Toxicology, Faculty of Pharmacy, Tehran University of Medical Sciences, Tehran Iran
Abstract
Note
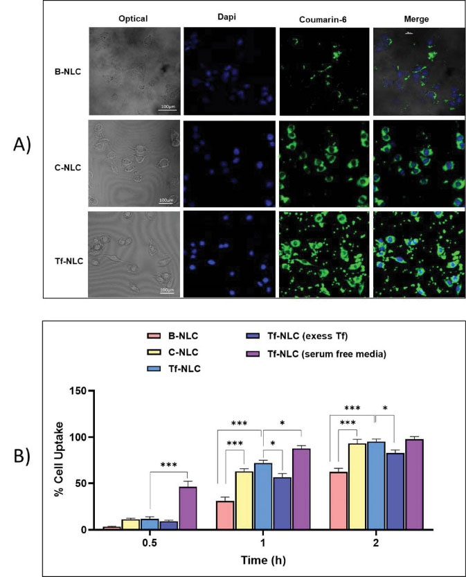
This corrects the article "Brain targeted delivery of rapamycin using transferrin decorated nanostructured lipid carriers published in 2022: Volume 12, Issue 1, Pages 21-32 (doi: 10.34172/bi.2021.23389). The original version of this article contained an error in Fig. 3. The confocal images for cellular uptake of coumarin-6 loaded bare NLCs (B-NLC), and transferrin decorated NLCs (Tf-NLC) after 2 hours incubation was mixed up and two different resolutions of the same specimen mistakenly named and reported unintentionally. This has now been corrected in the PDF and HTML versions of the article. Here the correct images are reported as below:
Keywords:
Copyright and License Information
© 2022 The Author(s).
This work is published by BioImpacts as an open access article distributed under the terms of the Creative Commons Attribution Non-Commercial License (
http://creativecommons.org/licenses/by-nc/4.0/). Non-commercial uses of the work are permitted, provided the original work is properly cited.
Fig. 3.
Cellular uptake of different types of NLCs on U-87MG cells. (A) Confocal images for cellular uptake of coumarin-6 loaded bare NLCs (B-NLC), cationic NLCs (C-NLC) and transferrin decorated NLCs (Tf-NLC) after 2hours incubation. (B) Percentages of cellular uptake of coumarin-6 loaded bare NLCs (B-NLC), cationic NLCs (C-NLC), and transferrin decorated NLCs (Tf-NLC) (with and without serum, and 1 h pre-incubation with excess free Tf) after 0.5, 1 and 2 hours incubation at 37ºC, determined by flow cytometry. Data are shown as mean±SD. (*P < 0.05, ***P < 0.001). NLCs: Nanostructured lipid carriers.
Fig. 3.
Cellular uptake of different types of NLCs on U-87MG cells. (A) Confocal images for cellular uptake of coumarin-6 loaded bare NLCs (B-NLC), cationic NLCs (C-NLC) and transferrin decorated NLCs (Tf-NLC) after 2hours incubation. (B) Percentages of cellular uptake of coumarin-6 loaded bare NLCs (B-NLC), cationic NLCs (C-NLC), and transferrin decorated NLCs (Tf-NLC) (with and without serum, and 1 h pre-incubation with excess free Tf) after 0.5, 1 and 2 hours incubation at 37ºC, determined by flow cytometry. Data are shown as mean±SD. (*P < 0.05, ***P < 0.001). NLCs: Nanostructured lipid carriers.