Bioimpacts. 12(5):463-470.
doi: 10.34172/bi.2022.23840
Original Research
Enhanced characterization of beta cell mass in a Tg(Pdx1-GFP) mouse model
Fatemeh Karami 1, 2, #
, Behrouz Asgari Abibeiglou 1, #, Saghar Pahlavanneshan 3, #, Ali Farrokhi 1, Amin Tamadon 4, Mohsen Basiri 1, Keynoosh Khalooghi 1, Majid Fallahi 1, Yaser Tahamtani 1, 5, * 
Author information:
1Department of Stem Cells and Developmental Biology, Cell Science Research Center, Royan Institute for Stem Cell Biology and Technology, ACECR, Tehran, Iran
2Faculty of Sciences and Advanced Technologies in Biology, University of Science and Culture, Tehran, Iran
3Medical Nanotechnology and Tissue Engineering Research Center, Shahid Beheshti University of Medical Sciences, Tehran, Iran
4Persian Gulf Marine Biotechnology Research Center, Persian Gulf Biomedical Sciences Research Institute, Bushehr University of Medical Sciences, Bushehr, Iran
5Reproductive Epidemiology Research Center, Royan Institute for Reproductive Biomedicine, ACECR, Tehran, Iran
#These authors contributed equally to this work.
Abstract
Introduction:
Measurement of pancreatic beta cell mass in animal models is a common assay in diabetes researches. Novel whole-organ clearance methods in conjunction with transgenic mouse models hold tremendous promise to improve beta cell mass measurement methods. Here, we proposed a refined method to estimate the beta cell mass using a new transgenic Tg(Pdx1-GFP) mouse model and a recently developed free-of-acrylamide clearing tissue (FACT) protocol.
Methods:
First, we generated and evaluated a Tg(Pdx1-GFP) transgenic mouse model. Using the FACT protocol in our model, we could quantify the beta cell mass and alloxan-induced beta cell destruction in whole pancreas specimens.
Results:
Compiled fluorescent images of pancreas resulted in enhanced beta cell mass characterization in FACT-cleared sections (2928869±120215 AU) compared to No-FACT cleared sections (1292372±325632 AU). Additionally, the total number of detected islets with this method was significantly higher than the other clearance methods (155.7 and 109, respectively). Using this method, we showed green fluorescent protein (GFP) expression confined to beta cells in Tg(Pdx1-GFP) transgenic. This enhanced GFP expression enabled us to accurately measure beta cell loss in a beta cell destruction model. The results suggest that our proposed method can be used as a simple, and rapid assay for beta cell mass measurement in islet biology and diabetes studies.
Conclusion:
The Tg(Pdx1-GFP) transgenic mouse in conjunction with the FACT protocol can enhance large-scale screening studies in the field of diabetes.
Keywords: Beta cell mass, Diabetes, Transgenic mouse, FACT protocol
Copyright and License Information
© 2022 The Author(s).
This work is published by BioImpacts as an open access article distributed under the terms of the Creative Commons Attribution Non-Commercial License (
http://creativecommons.org/licenses/by-nc/4.0/). Non-commercial uses of the work are permitted, provided the original work is properly cited.
Introduction
Loss of pancreatic beta cell mass is a fundamental characteristic of type 1 diabetes and a prevalent symptom in advanced type 2 diabetes.
1,2
Understanding the mechanisms underlying the destruction and regeneration of the beta cell mass is a pivotal dogma in diabetes preclinical research.
3
Therefore, measurement of the beta cell mass is an important aspect of diabetes researches.
2,4
Although many methods have been used to measure beta cell mass, most rely on time-consuming and laborious procedures or special imaging equipment. For instance, the traditional histological method for beta cell mass quantification entails sectioning, immunostaining, microscopic imaging, and quantitative analysis of approximately 1.5% of the pancreas volume.
5
Researchers have proposed automated beta cell mass measurement methods that use sophisticated microscopy and image analysis technologies.
6
Although being high-throughput and less laborious, fully automated methods are not convenient for many laboratories and may be prone to biased data from micrograph artifacts.
7
It is noteworthy that regeneration studies in islet biology specifically those that involve beta cell proliferation and transdifferentiation, need precise detection methods. Low rate of beta cell regeneration and quality of detection methods led to controversial results over years.
The use of transgenic models provides another approach for facilitating beta cell mass measurement. Different transgenic mouse models have been developed that can express reporter genes such as green fluorescent protein (GFP) under the control of a beta cell-specific promoter such as the insulin promoter.
8
These animal models eliminate the need for staining and hence provide a convenient means for beta cell detection. However, to avoid massive histological sectioning, a complementary downstream detection method is required. For instance, positron emission tomography (PET) has been used in combination with a transgenic mouse that can express a PET reporter gene, sr39tk, under the control of the mouse insulin 1 promoter (MIP).
9
Downstream methods for imaging transparent and intact tissues are required to detect fluorescent proteins, specifically in whole-organ specimens. A recently developed free-of-acrylamide clearing tissue (FACT) protocol has produced promising results for large-scale imaging of a fluorescent protein reporter in neural tissues.
10
This protocol was successfully used for deep imaging of immunostained specimens of different mouse and avian organs, including the pancreas. Moreover, the use of FACT-clearance tissue processing has been shown in different tissues as a promising method.
11,12
Therefore, the FACT protocol holds tremendous promise to improve beta cell mass measurement in an intact pancreas.
Here, we report the generation of a Tg( Pdx1-GFP) transgenic mouse model that expresses GFP in its pancreatic islet beta cells. We investigated the effectiveness of the FACT protocol for quantification of the beta cell mass in whole pancreas specimens of this Tg( Pdx1-GFP) mouse model. We proposed this method as a fast and reliable method to detect beta cells specifically GFP-expressing beta cells.
Materials and Methods
Materials
To produce transgenic mice, micromanipulator system installed on an IX71 inverted microscope (Olympus, Tokyo, Japan) and FemtoJet Eppendorf microinjector (Hamburg, Germany) were used. HindIII and MfeI restriction enzymes were purchased from NEB corporation (Beverly, MA, USA). Immunostaining reagents; phosphate-buffered saline (PBS), paraformaldehyde (PFA), Sodium Dodecyl Sulfate (SDS), and Tween 20 were purchased from Sigma (Poole, UK). Alloxan was obtained from Sigma (Poole, UK). HCl and NaCl were obtained from Merck (Darmstadt, Germany). To detect blood glucose, Accu-check glucose meter from Roche Diagnostics (Basel, Switzerland) was used. Olympus MVX10 (Olympus Corp, Tokyo, Japan) was used for microscopy. Antibodies were purchased from abcam (Cambridge, UK) and Invitrogen (Grand Island, NY, USA).
Tg (Pdx1-GFP) transgenic mice production and characterization
To generate the transgenic Tg(Pdx1-GFP) mouse, we used pEGFP-N1-Pdx1 plasmid (GenBank accession number: KU341334), which was reported previously.
13
This plasmid was generated by replacing Cytomegalovirus (CMV) promoter in pEGFP-N1 with a 7115 bp fragment of genomic sequence upstream of the start codon of Pancreatic and Duodenal Homeobox 1 (Pdx1). A 7962 bp fragment of pEGFP-N1-Pdx1 containing the Pdx1-upstream region, Enhanced GFP (EGFP) coding sequence, and Simian Vacuolating virus 40 (SV40) polyadenylation signal was excised with HindIII and MfeI restriction enzymes and used for microinjection (Fig. 1A).
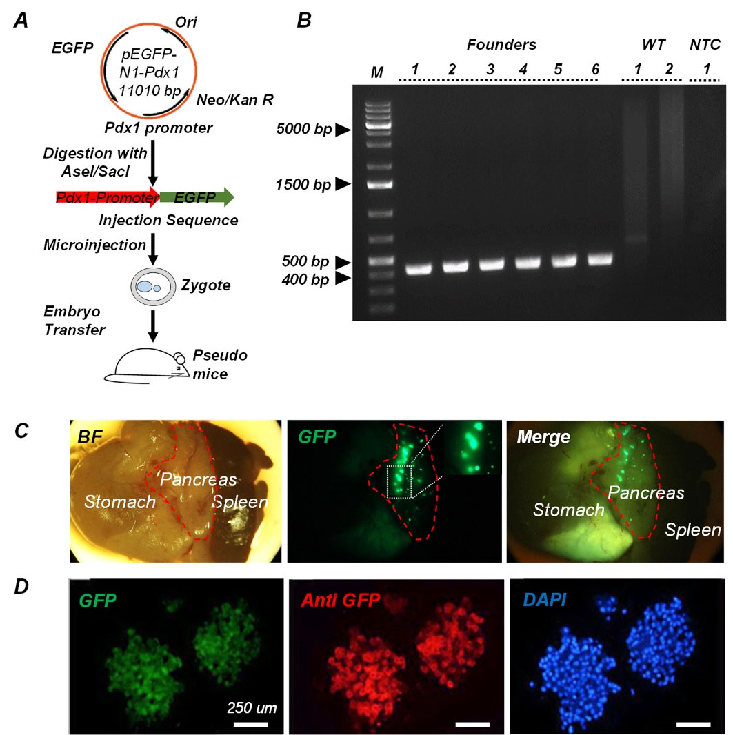
Fig. 1.
Production of transgenic mice and pancreatic expression of green fluorescent protein (GFP). (
A) Schematic view of transgenic mice production using pronuclear microinjection of a 7962 bp fragment that contains a Pdx1 promoter, GFP coding region, and SV40 poly-adenylation signal. (B) Founder mice were identified by PCR products from tail DNA samples. (C) Representative pictures of GFP expression localized to the pancreas and compared to the spleen and stomach. Dashed lines in each micrograph show the pancreas boundaries. (D) Representative micrographs of GFP and anti-GFP staining show co-localization of GFP signals to the pancreas. The green and blue signals represent GFP and nuclear staining, respectively. Red signals represent anti-GFP staining. Scale bars: 250μm. WT: Wild type, NTC: Non-template control group, BF: Bright field.
Fig. 1.
Production of transgenic mice and pancreatic expression of green fluorescent protein (GFP). (
A) Schematic view of transgenic mice production using pronuclear microinjection of a 7962 bp fragment that contains a Pdx1 promoter, GFP coding region, and SV40 poly-adenylation signal. (B) Founder mice were identified by PCR products from tail DNA samples. (C) Representative pictures of GFP expression localized to the pancreas and compared to the spleen and stomach. Dashed lines in each micrograph show the pancreas boundaries. (D) Representative micrographs of GFP and anti-GFP staining show co-localization of GFP signals to the pancreas. The green and blue signals represent GFP and nuclear staining, respectively. Red signals represent anti-GFP staining. Scale bars: 250μm. WT: Wild type, NTC: Non-template control group, BF: Bright field.
Transgenic mice were generated by pronuclear microinjection of fertilized eggs from the Naval Medical Research Institute (NMRI) mouse strain (Pasteur Institute, Tehran, Iran) using a micromanipulator system installed on an IX71 inverted microscope. The microscope was connected to an Eppendorf microinjector and embryos were transferred to the pseudopregnant mice. A total of 400 eggs microinjected with the GFP transgene were transferred to pseudopregnant mice (Fig. 1A). The founder mice were identified using a PCR assay on the tail DNA samples. The primers were designed, and qualified by authors, and were complementary to the specific region in the pdx1 promoter and EGFP sequence, respectively (Fig. 1B, and Table 1).
Table 1.
Primers Used to Identify Founder Mic by PCR Assay
|
Forward Primer
|
Reverse Primer
|
| 5ˊACAGCAGCAAGCAGGGATCAG3ˊ |
5ˊCTTCAGGTCAGCTTGCCGTA3ˊ |
Immunohistochemistry
Processed paraffin sections of mice tissues were prepared and cut into thick 10-µm sections. Briefly, after tissue fixation in PFA and permeabilization with Triton X-100, sections were washed with PBS and stained with 1:200 dilution of primary goat anti-GFP antibody (ab6673; abcam) for an overnight. Afterwards, sections were washed and incubated with 1:500 dilution of secondary antibody (A21223; Invitrogen) for 2 hours at room temperature. After washing, cells were counterstained with DAPI.
Pancreas dissection and tissue processing using the FACT and No-FACT protocols
All animal experiments were performed according to the Animal Research Ethics Guidelines at Royan Institute, which conforms to international guidelines. Tg( Pdx1-GFP) micewere used for breeding and the subsequent experiments. The mice were euthanized, and the entire pancreases were removed. The pancreases were washed twice in PBS and the spleens and excess fat were removed. Next, the pancreas specimens were kept in PBS for 10 minutes before processing them by either the FACT or No-FACT tissue processing methods. In order to prepare transparent tissue by the FACT protocol, each pancreas was fixed in 4% PFA in PBS solution and kept at 4°C for three days. Subsequently, the tissues were treated with 8% SDS clearing solution at 37°C for seven days. In order to obtain complete tissue transparency, the solutions were refreshed daily, and transparency was checked visually.
10
After washing overnight by 0.2% v/v PBST solution (1X PBS with 0.2% Tween 20 detergent), each whole pancreas was mounted on a glass slide and covered with another slide and then placed under a >13 kg weight to apply pressure overnight, followed by microscopic analysis the next day.
Tissue preparation according to the No-FACT method was performed by placing a heavy weight on top of the PBS-washed tissue, where it remained overnight.
Modeling beta cell destruction and diabetes induction
In order to prepare a diabetic model of beta cell destruction, we injected 45, 70, and 90 mg/kg.bw of alloxan into three different groups of Tg ( Pdx1-GFP) mice. Alloxan (Sigma, Poole, UK, 2244-11-3) was freshly dissolved in 1 mM HCl in 0.9% NaCl (45, 70, and 90 mg/kg body weight [bw]). The control group received saline injections. Fasting blood glucose (FBG) levels were monitored 72 hours before the alloxan or saline injections and 48 hours later. Four 10-week-old Tg ( Pdx1-GFP) male mice were fasted for 4 hours before the challenge. The reagent was immediately injected via the dorsal tail veins to induce diabetes. The same volume of saline was given to the control group during the sham operation. Blood glucose measurement was performed 72 hours before and after fasting by obtaining a blood sample from the tail and assessing the glucose levels with an Accu-check Active blood glucose meter.Glucose measurement was continued 48 hours after the injection of alloxan or saline.
Measurement of beta cell area
The entire pancreases were obtained from 10-week-old mice (n=3) and processed by each of the two methods. The flattened tissues were analyzed by Olympus MVX10 (Olympus Corp, Tokyo, Japan) microscope for fluorescent microscopy. The Green fluorescent filter with 460-480HQ Excitor and 495-540HQ Emission was used in all experiments. In order to prepare a representative picture of the entire pancreas, approximately 60–80 images were captured manually of the tissues under a 20x objective, and a tiled image was created for each mouse with ImageJ software 8 (NIH, Bethesda, MD, USA). After removing the background, the beta cell mass area in each graph was calculated by automatic counting of the GFP signal. Then we subtracted the remaining beta cell mass area from the total beta cell mass area in the corresponding control mice to calculate beta cell destruction under each condition.
Statistical analysis
For each variable, at least three replicate experiments were conducted, and 70–80 images were taken from each pancreas. Data were analyzed for statistical significance among the groups by the independent t test and Wilcoxon using GraphPad Prism software (GraphPad software, CA, USA).
Results
Tg (Pdx1-GFP) mice expressed GFP in their pancreatic islets
The Pdx1-GFP fragment was excised from a pEGFP-N1-Pdx1 plasmid and used as the microinjection material. Microinjected eggs with the GFP transgene were transferred to pseudopregnant mice, and subsequent PCR analysis of DNA samples from 88 mice revealed the founder mouse (Fig. 1B). Microscopic observation of the pattern of GFP expression was explicitly limited to the pancreatic islets, and the GFP signal was reliable, with no background signal (Fig. 1C). Our observation was confirmed using an antibody against GFP. Green GFP signals with corresponding Blue nuclei (DAPI staining) represented GFP expression in cells. The latter confirmed specific expression of GFP in islet cells (Fig. 1D).
The FACT protocol improved beta cell microscopy and mass quantification
We compared tissue sections prepared by the FACT and No-FACT protocols to determine the best method for obtaining clear pancreatic tissue while maintaining a fluorescent signal (Fig. 2A). Our data suggested that although pancreatic tissue embedded between chamber slides under a heavy weight in the No-FACT method showed clear tissue, step-wise clearance of pancreatic tissue using 11 days of the FACT method improved transparency of the pancreatic tissue (Fig. 2B). This transparency resulted in increased intensity and lower background noises in FACT-cleared sections compared to the No-FACT approach (Fig. 2B), which helped to bring the islets into better focus. The binary pictures obtained by ImageJ enabled us to detect islets of more diverse sizes by FACT-cleared sections. The latter was particularly noted with the smaller-sized islets (Fig. 2B). Furthermore, we observed higher beta cell mass areas in FACT-cleared sections (2928869 ± 120215 AU) compared to No-FACT cleared sections (1292372 ± 325632 AU) by compiled fluorescent images of each pancreas (Figs. 3A, and B). Additionally, the total number of detected islets with this method was significantly higher than the other clearance method (155.7 and 109, respectively) (Fig. 3C).
Fig. 2.
Pancreatic tissue processing using FACT and No-FACT method. (
A) The entire pancreas was removed from each Tg( Pdx1-GFP) mouse and washed with phosphate-buffered saline (PBS), followed by either the step-wise clearance free-of-acrylamide clearing tissue (FACT) method or the No-FACT approach. The whole pancreas was then placed between glass slides and heavy pressure was applied overnight. The flattened tissues were characterized by microscopic analysis. (B) Transparency of the pancreas tissue in the No-FACT and FACT approaches indicated that the better cleared tissues were seen in the FACT approach. Fluorescent microscopy observation showed that the FACT-cleared tissues had less background noise and enhanced intensity. Binary pictures from ImageJ software showed increased numbers of islets detected in the FACT-cleared tissues.
Fig. 2.
Pancreatic tissue processing using FACT and No-FACT method. (
A) The entire pancreas was removed from each Tg( Pdx1-GFP) mouse and washed with phosphate-buffered saline (PBS), followed by either the step-wise clearance free-of-acrylamide clearing tissue (FACT) method or the No-FACT approach. The whole pancreas was then placed between glass slides and heavy pressure was applied overnight. The flattened tissues were characterized by microscopic analysis. (B) Transparency of the pancreas tissue in the No-FACT and FACT approaches indicated that the better cleared tissues were seen in the FACT approach. Fluorescent microscopy observation showed that the FACT-cleared tissues had less background noise and enhanced intensity. Binary pictures from ImageJ software showed increased numbers of islets detected in the FACT-cleared tissues.
Fig. 3.
Pancreatic beta cell mass measurement in Tg (Pdx1-GFP) mice
(A) Representative picture of the entire pancreas built by captured images of a whole flattened pancreas that was used to obtain the total area (B) and number of islets (C) in healthy mice. The results showed increased values in the FACT-cleared tissues. Scale bars: 500 μm. Data are presented as mean±SEM (n=4 mice/group). *P < 0.05 and **P < 0.01.
Fig. 3.
Pancreatic beta cell mass measurement in Tg (Pdx1-GFP) mice
(A) Representative picture of the entire pancreas built by captured images of a whole flattened pancreas that was used to obtain the total area (B) and number of islets (C) in healthy mice. The results showed increased values in the FACT-cleared tissues. Scale bars: 500 μm. Data are presented as mean±SEM (n=4 mice/group). *P < 0.05 and **P < 0.01.
The FACT protocol improved analysis of the alloxan-induced beta cell destruction model in Tg ( Pdx1-GFP) mice
Further, alloxan induced Tg ( Pdx1-GFP) mice were used for measuring number/mass of islets through FACT or No-FACT methods (Fig. 4A). We observed an increase in blood glucose levels in accordance with the concentration of alloxan in all of the experimental groups (Figs. 4B, and 5B). In A45 group blood glucose level increased from 105.3 ± 39.02 to 345.0 ± 120.2. Moreover, blood glucose levels increased from 117.66 ± 9.29 in A70 and 101.0 ± 9.64 in A90 to 600.00 48 hours post-injection. The mice were euthanized 48 hours post-injection. Their pancreases were harvested and processed according to either the FACT or No-FACT methods. We observed that the total beta cell mass area gradually decreased following the alloxan concentration. In both processing methods, the 70 and 90 mg/kg.bw injections of alloxan resulted in significant spikes in glucose levels and entire destruction of the islets (Figs. 5B, and C). The trend was the same in both experimental groups that were processed by the FACT or No-FACT clearance approaches. We chose the experimental group that received the 45 mg alloxan (A45) for further analyses. Tissue specimens from this group were assessed via the FACT and No-FACT protocols.
Fig. 4.
Preparation and characterization of a beta cell destruction model.
(A) Schematic view of beta cell loss from alloxan-induced beta cell destruction. (B) FBS measurement (mg/dl) before and after injection of 45 mg/kg body weight (bw) alloxan. (C-D) Total numbers of islets detected in healthy mice that showed more islets in the control group cleared with the free-of-acrylamide clearing tissue (FACT) method. While No-FACT method showed more number of islets in the A45 group. (E) Total area of islets according to the FACT and No-FACT methods in the A45 group. Data are presented as mean±SEM (n=4 mice/group). *P < 0.05. FBS: Fasting blood sugar; A45: 45 mg/kg alloxan group
Fig. 4.
Preparation and characterization of a beta cell destruction model.
(A) Schematic view of beta cell loss from alloxan-induced beta cell destruction. (B) FBS measurement (mg/dl) before and after injection of 45 mg/kg body weight (bw) alloxan. (C-D) Total numbers of islets detected in healthy mice that showed more islets in the control group cleared with the free-of-acrylamide clearing tissue (FACT) method. While No-FACT method showed more number of islets in the A45 group. (E) Total area of islets according to the FACT and No-FACT methods in the A45 group. Data are presented as mean±SEM (n=4 mice/group). *P < 0.05. FBS: Fasting blood sugar; A45: 45 mg/kg alloxan group
Fig. 5.
Characterization of mice diabetic model with FACT and No-FACT method
. (A) Representative graphs confirm enhanced, more precise detection of islets in FACT-cleared tissues. (B) FBS (mg/dl) before and after injection of alloxan (70 and 90 mg/kg.bw) and the saline-injected control group. (C) Representative micrographs of healthy, A70, and A90 mice showed complete destruction of islets in the A70 and A90 groups 48 h post-injection. Data are presented as mean±SEM (n=4 mice/group). *P < 0.05. FBS: Fasting blood sugar; A45: 45 mg/kg alloxan group; A70: 70 mg/kg.bw alloxan group; A90: 90 mg/kg.bw alloxan group
Fig. 5.
Characterization of mice diabetic model with FACT and No-FACT method
. (A) Representative graphs confirm enhanced, more precise detection of islets in FACT-cleared tissues. (B) FBS (mg/dl) before and after injection of alloxan (70 and 90 mg/kg.bw) and the saline-injected control group. (C) Representative micrographs of healthy, A70, and A90 mice showed complete destruction of islets in the A70 and A90 groups 48 h post-injection. Data are presented as mean±SEM (n=4 mice/group). *P < 0.05. FBS: Fasting blood sugar; A45: 45 mg/kg alloxan group; A70: 70 mg/kg.bw alloxan group; A90: 90 mg/kg.bw alloxan group
Next, we sought to assess the differences in beta cell destruction after 48 hours between the FACT and No-FACT methods. We measured the total numbers of islets and the beta cell mass area in the experimental group injected with 45 mg alloxan (A45) and was processed by the FACT or No-FACT methods. Our data demonstrated that although the number of islets detected by the FACT method was higher in the control group (Fig. 4C), there was a more substantial decrease in the number of islets in the FACT-cleared sections of A45 group compared with the No-FACT-cleared sections (Fig. 4D). A comparison of beta cell area showed more than 75% beta cell destruction in the A45 group processed by the FACT method and approximately 50% destruction was observed in the A45 group that was processed by the No-FACT method. The same trend was obtained for total islet numbers in the A45 group processed by these two methods (Figs. 4D, and 4E).
The results of our observation were supported by fluorescent microscopy observations. We found that the FACT-cleared pancreas resulted in an easier and more precise calculation of islet numbers and mass areas. In contrast, shadows in the No-FACT method increased errors in counting the islets (Fig. 5A). Taken together, although the tissue was better compression-rolled over the slide in the No-FACT method, the FACT approach appeared to be a better platform for beta cell destruction studies.
Discussion
In this study, we proposed a simple, rapid method that uses a Tg( Pdx1-GFP) transgenic mouse and FACT protocol to estimate the beta cell mass. Our results indicated that this method can detect the loss of beta cell mass in an alloxan-induced beta cell destruction model. A comparison of the FACT protocol with the conventional protocol shows that the FACT protocol can improve tissue clearance, and result in more accurate quantification during the image processing step. In other words, it seems that SDS-clearing step in FACT method did not interfere with GFP expression in pancreatic tissue. The latter have been investigated by several research groups.
14,15
We used a 7962 bp fragment of pEGFP-N1-Pdx1 spanning from the Pdx1-upstream region and EGFP coding sequence to SV40 polyadenylation signal to derive GFP expression in the mouse beta cells. Previously, researchers have used a mouse model that expresses GFP under the control of the Pdx1 promoter and a human Growth Hormone (hGH) minigene GFP.
16
However, the hGH minigene commonly used to increase transgene expression in transgenic mice has been reported to impair pancreatic islet function through the activation of STAT5 signaling.
17
In our model, we achieved an elevated, readily detectable level of GFP expression without the use of the hGH minigene. This random-integrated construct resulted in confined GFP expression to the pancreatic islets. Our observation showed no GFP expression in other organs such as spleen and liver and no expression in surrounding exocrine tissues. Furthermore, we did not detect any GFP expression in the high dose (70 and 90 mg/kg.bw) alloxan-treated mice. Since the toxic effects of alloxan are highly restricted to Glut2-expressing beta cells, absence of GFP expression after alloxan treatment strongly suggests that GFP is specifically expressed in beta cells.
18-20
Researchers have suggested that the FACT method preserves protein structure, including fluorescent proteins through PFA crosslinking, while providing tissue clearance by SDS mediated lipid removal.
21
This suggestion supports the results of our study where the FACT method provided superior tissue clearance compared to the conventional No-FACT protocol. The latter resulted in the detection of higher islet numbers and area in healthy mice.
Our observation also suggests that erroneous beta cell detection in the No-FACT group is due to the bright background fluorescence and lower contrast between dimmer islets and their surrounding area. This supports a previous report of decreased background fluorescence in the FACT protocol compared to similar protocols.
10
In this study, we used an alloxan-induced model of beta cell destruction to investigate the potential use of our model for diabetes research. We chose different doses of alloxan, which enabled us to detect the loss of beta cell mass by quantifying GFP expressing beta cells in the FACT-processed specimens. Previously, researchers have used various dosages of alloxan (90–200 mg/kg.bw) to obtain complete, irreversible destruction of beta cell masses.
22
Therefore, we selected three different increasing concentrations of alloxan (45, 70, and 90 mg/kg.bw) to determine the possible dosage that would let to partial destruction of the beta cells. Developing partially destructed islet mouse model helped us to use it in our islet regeneration studies and islet mass measurement. We detected complete loss of beta cell mass using 70 and 90 mg/kg.bw doses of alloxan in the current study. However, when we used a suboptimal dose of alloxan (45 mg/kg.bw), we observed different ratios of beta cell destruction in the No-FACT and FACT groups. This was mostly attributed to different detection powers of these methods in the baseline healthy samples.
Conclusion
Collectively, our study presents a simple, effective method for measuring beta cell mass that uses the Tg ( Pdx1-GFP) mouse model combined with the straightforward FACT protocol. This method does not require a massive sectioning procedure or specialized microscope equipment, and can be used for large-scale screening studies. To our knowledge, it is the first time exploring FACT-clearance method to process mice islet cells and compare quality and quantity of FACT method with conventional tissue processing methods in islet biology.
Research Highlights
What is the current knowledge?
√ Most methods to measure beta cell mass rely on time-consuming and laborious procedures or special imaging equipment.
√ The use of transgenic models provides appropriate approach for facilitating beta cell mass measurement
What is new here?
√ We represented a simple, effective method for measuring beta cell mass using the Tg(Pdx1-GFP) mouse model combined with the straightforward FACT protocol.
√ Our method does not require a massive sectioning procedure or specialized microscope equipment, and is suitable for large-scale screening studies.
Acknowledgment
We gratefully acknowledge all members of Royan Beta Cell Group and Royan Institute Metabolic Health Research Center for all their valuable support. The Authors B.A.A., A.F., K. Kh. and Y.T. are inventors of the patent based on this study entitled “Transgenic mice with green fluorescent pancreatic cells” (Iranian patent file number: 84151).
Funding sources
This study was funded by a grant from Iran Health Technology Development Office (HTDO) and Royan Institute, Tehran, Iran.
Competing interests
The authors declare no conflict of interests.
Authors’ contribution
FK, BAA, and SP performed the experiments, analyzed the data, and wrote the manuscript. AF designed the experiments, AT analyzed the data, MB designed the experiments, KK, and MF performed the experiments, YT provisioned the study materials and equipment, designed the experiments, wrote and finalized the manuscript, and supervised.
References
- Knip M. Diabetes: Loss of beta-cell mass - an acute event before T1DM presentation?. Nat Rev Endocrinol 2017; 13:253-4. doi: 10.1038/nrendo.2017.33 [Crossref] [ Google Scholar]
- Olehnik SK, Fowler JL, Avramovich G, Hara M. Quantitative analysis of intra- and inter-individual variability of human beta-cell mass. Sci Rep 2017; 7:16398. doi: 10.1038/s41598-017-16300-w [Crossref] [ Google Scholar]
- Wang H, Bender A, Wang P, Karakose E, Inabnet WB, Libutti SK. Insights into beta cell regeneration for diabetes via integration of molecular landscapes in human insulinomas. Nat Commun 2017; 8:767. doi: 10.1038/s41467-017-00992-9 [Crossref] [ Google Scholar]
- Kahn SE, Carr DB, Faulenbach MV, Utzschneider KM. An examination of beta-cell function measures and their potential use for estimating beta-cell mass. Diabetes Obes Metab 2008; 10 Suppl 4:63-76. doi: 10.1111/j.1463-1326.2008.00945.x [Crossref] [ Google Scholar]
- Chintinne M, Stange G, Denys B, In 't Veld P, Hellemans K, Pipeleers-Marichal M. Contribution of postnatally formed small beta cell aggregates to functional beta cell mass in adult rat pancreas. Diabetologia 2010; 53:2380-8. doi: 10.1007/s00125-010-1851-4 [Crossref] [ Google Scholar]
- Golson ML, Bush WS, Brissova M. Automated quantification of pancreatic beta-cell mass. Am J Physiol Endocrinol Metab 2014; 306:E1460-7. doi: 10.1152/ajpendo.00591.2013 [Crossref] [ Google Scholar]
- Coppens V, Leuckx G, Heremans Y, Staels W, Verdonck Y, Baeyens L. Semi-automated digital measurement as the method of choice for beta cell mass analysis. PLoS One 2018; 13:e0191249. doi: 10.1371/journal.pone.0191249 [Crossref] [ Google Scholar]
- Hara M, Wang X, Kawamura T, Bindokas VP, Dizon RF, Alcoser SY. Transgenic mice with green fluorescent protein-labeled pancreatic beta -cells. Am J Physiol Endocrinol Metab 2003; 284:E177-83. doi: 10.1152/ajpendo.00321.2002 [Crossref] [ Google Scholar]
- McGirr R, Hu S, Yee SP, Kovacs MS, Lee TY, Dhanvantari S. Towards PET imaging of intact pancreatic beta cell mass: a transgenic strategy. Mol Imaging Biol 2011; 13:962-72. doi: 10.1007/s11307-010-0435-5 [Crossref] [ Google Scholar]
- Xu N, Tamadon A, Liu Y, Ma T, Leak RK, Chen J. Fast free-of-acrylamide clearing tissue (FACT)-an optimized new protocol for rapid, high-resolution imaging of three-dimensional brain tissue. Sci Rep 2017; 7:9895. doi: 10.1038/s41598-017-10204-5 [Crossref] [ Google Scholar]
- Khoradmehr A, Mazaheri F, Anvari M, Tamadon A. A Simple Technique for Three-Dimensional Imaging and Segmentation of Brain Vasculature U sing Fast Free-of-Acrylamide Clearing Tissue in Murine. Cell J 2019; 21:49-56. doi: 10.22074/cellj.2019.5684 [Crossref] [ Google Scholar]
- Mohammad Rezazadeh F, Saedi S, Rahmanifar F, Namavar MR, Dianatpour M, Tanideh N. Fast free of acrylamide clearing tissue (FACT) for clearing, immunolabelling and three-dimensional imaging of partridge tissues. Microsc Res Tech 2018; 81:1374-82. doi: 10.1002/jemt.23078 [Crossref] [ Google Scholar]
- Basiri M, Behmanesh M, Tahamtani Y, Khalooghi K, Moradmand A, Baharvand H. The Convenience of Single Homology Arm Donor DNA and CRISPR/Cas9-Nickase for Targeted Insertion of Long DNA Fragment. Cell J 2017; 18:532-9. doi: 10.22074/cellj.2016.4719 [Crossref] [ Google Scholar]
- Alkaabi KM, Yafea A, Ashraf SS. Effect of pH on thermal- and chemical-induced denaturation of GFP. Appl Biochem Biotechnol 2005; 126:149-56. doi: 10.1385/abab:126:2:149 [Crossref] [ Google Scholar]
- Saeed IA, Ashraf SS. Denaturation studies reveal significant differences between GFP and blue fluorescent protein. Int J Biol Macromol 2009; 45:236-41. doi: 10.1016/j.ijbiomac.2009.05.010 [Crossref] [ Google Scholar]
- Sylvestersen KB, Herrera PL, Serup P, Rescan C. Fgf9 signalling stimulates Spred and Sprouty expression in embryonic mouse pancreas mesenchyme. Gene Expr Patterns 2011; 11:105-11. doi: 10.1016/j.gep.2010.10.001 [Crossref] [ Google Scholar]
- Brouwers B, de Faudeur G, Osipovich AB, Goyvaerts L, Lemaire K, Boesmans L. Impaired islet function in commonly used transgenic mouse lines due to human growth hormone minigene expression. Cell Metab 2014; 20:979-90. doi: 10.1016/j.cmet.2014.11.004 [Crossref] [ Google Scholar]
- Elsner M, Tiedge M, Guldbakke B, Munday R, Lenzen S. Importance of the GLUT2 glucose transporter for pancreatic beta cell toxicity of alloxan. Diabetologia 2002; 45:1542-9. doi: 10.1007/s00125-002-0955-x [Crossref] [ Google Scholar]
- Jorns A, Munday R, Tiedge M, Lenzen S. Comparative toxicity of alloxan, N-alkylalloxans and ninhydrin to isolated pancreatic islets in vitro. J Endocrinol 1997; 155:283-93. doi: 10.1677/joe.0.1550283 [Crossref] [ Google Scholar]
- Malaisse WJ, Malaisse-Lagae F, Sener A, Pipeleers DG. Determinants of the selective toxicity of alloxan to the pancreatic B cell. Proc Natl Acad Sci U S A 1982; 79:927-30. doi: 10.1073/pnas.79.3.927 [Crossref] [ Google Scholar]
- Wang H, Khoradmehr A, Tamadon A. FACT or PACT: A Comparison between Free-Acrylamide and Acrylamide-Based Passive Sodium Dodecyl Sulfate Tissue Clearing for whole Tissue Imaging. Cell J 2019; 21:103-14. doi: 10.22074/cellj.2019.5989 [Crossref] [ Google Scholar]
- Ighodaro OM, Adeosun AM, Akinloye OA. Alloxan-induced diabetes, a common model for evaluating the glycemic-control potential of therapeutic compounds and plants extracts in experimental studies. Medicina (Kaunas, Lithuania) 2017; 53:365-74. doi: 10.1016/j.medici.2018.02.001 [Crossref] [ Google Scholar]